COMPAQ COMPUTER CORPORATION

Portable II (Model 000318)

Processor

80286

Processor Speed

8MHz

Chip Set

None

Max. Onboard DRAM

640KB

Cache

None

BIOS

Compaq

Dimensions

302mm x 256mm

I/O Options

External memory card

NPU Options

80287

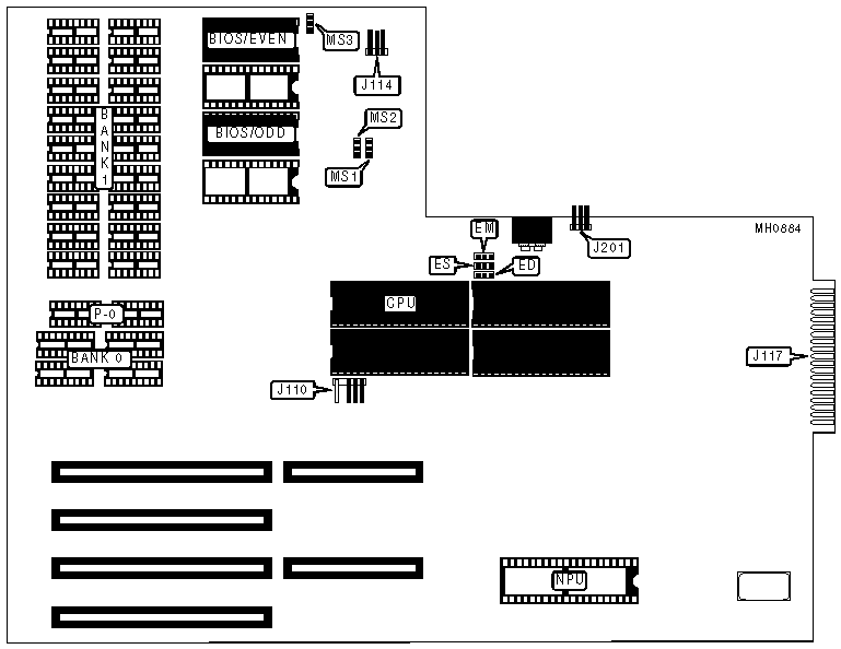
CONNECTIONS

Purpose

Location

Purpose

Location

Drive power

J110

Main power

J117

Speaker

J114

Internal monitor power

J201

USER CONFIGURABLE SETTINGS

Function

Switch

Position

»

Monitor type select Compaq VDU, EGA or RGBI

ED

pins 2 & 3 closed

 

Monitor type select monochrome (MDA)

ED

pins 1 & 2 closed

»

CPU speed select 8MHz

ES

pins 1 & 2 closed

 

CPU speed select 6MHz

ES

pins 2 & 3 closed

»

Factory configured - do not alter

EM

N/A

DRAM CONFIGURATION

Size

Bank 0

P-0

Bank 1

128KB

(4) 4464

(2) 4164

NONE

256KB

(4) 4464

(2) 4164

(18) 4164

640KB

(4) 4464

(2) 4164

(18) 41256

DRAM CONFIGURATION

Memory recognized

MS1

MS2

MS3

None

Setting G

Setting G

N/A

256KB

Setting V

Setting G

N/A

512KB

Setting G

Setting V

N/A

640KB

Setting V

Setting V

N/A

1MB

N/A

N/A

Setting V

1.5MB

N/A

N/A

Setting G

Note:The settings G and V are silk-screened on the board. The actual pin connections are unknown.

1MB and 1.5MB configurations require the system memory card to be installed.