ADVANCED DIGITAL INFORMATION CORPORATION

DATA 8008E SERIES

Device Type

Tape Drive

Interface

SCSI-2

Format

DDS-2

Sustained Transfer Rate

Unidentified

Size

4.56 in. (w) x 3.94 in. (h)

View

Top

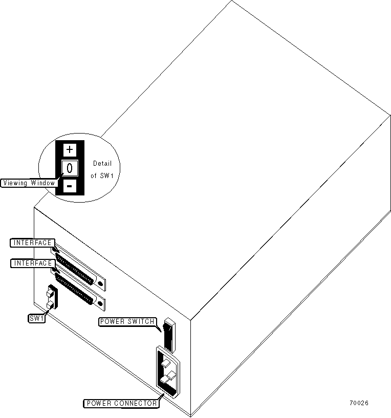
DRIVE SELECT ID

Note: SCSI ID is selected by activating SW1 until the desired number is displayed in the viewing window. Press the (+) button to select a higher ID, press the (-) button to select a lower ID.

MANUFACTURERS RECOMMEND MEDIA

Tape

Capacity Without Compression

Capacity With Compression

90 meter cartridge

2.0 GB

Unidentified

120 meter cartridge

Unidentified

8.0 GB

DIAGNOSTIC LED(S)

LED1

LED2

LED3

Condition

Off

Off

Off

Tape not loaded/No activity

On

Off

Off

Read or write to tape

Flash 1

Flash 1

Off

Loading/Unloading

Flash 1

Flash 1

On

Loading/Unloading write protected

Off

On

Flash 1

Cleaning cartridge at end of media (no cleaning cycles remaining)

Off

On

Off

Loaded/No activity

On

On

Off

Loaded/SCSI activity

Flash 1

On

Off

Loaded/SCSI - drive activity

N/A

On

On

Loaded/Write protected

N/A

Flash 3

N/A

Media Caution Signal (1) - excessive errors detected

Flash 3

N/A

N/A

High humidity detected

N/A

N/A

Flash 3

Media Caution Signal (2) - tape head motion hours reached

N/A

N/A

Flash 2

Drive mechanical failure/Drive circuitry failure

Flash 2

N/A

N/A

Waiting for reset

N/A

Flash 2

N/A

Waiting for eject

Note: Flash 1 = .25 seconds On, .25 seconds Off; Flash 2 = .25 seconds On, 1 second Off; Flash 3 = 3.5 seconds On, .25 seconds Off.