NEC TECHNOLOGIES, INC.

CDR-300

Device Type

External CD-ROM

Interface

SCSI

Spin Rate

2x

Formats Supported Read

CD-XA, High Sierra Group, Macintosh HFS, MultiSession Kodak Photo CD

View

Top

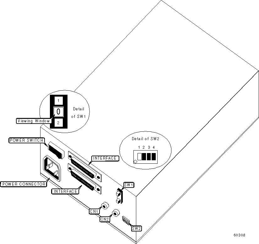
CONNECTIONS

Function

Label

Function

Label

Analog audio out connector (Right channel)

CN1

Analog audio out connector (Left channel)

CN2

USER CONFIGURABLE SETTINGS

Setting

Label

Position

»

Factory configured - do not alter

SW2/1

Off

»

Factory configured - do not alter

SW2/2

Off

»

Factory configured - do not alter

SW2/3

Off

»

Factory configured - do not alter

SW2/4

Off

DRIVE SELECT ID

Note: SCSI ID is selected by activating SW1 until the desired number is displayed in the viewing window.