NEC TECHNOLOGIES, INC.

CDR-C301

Device Type

External CD-ROM

Interface

SCSI

Spin Rate (Read/Write)

2x

Formats Supported Read

CD-ROM (Mode 1 & Mode 2), CD-XA, CD-Plus, CD-I, Video CD

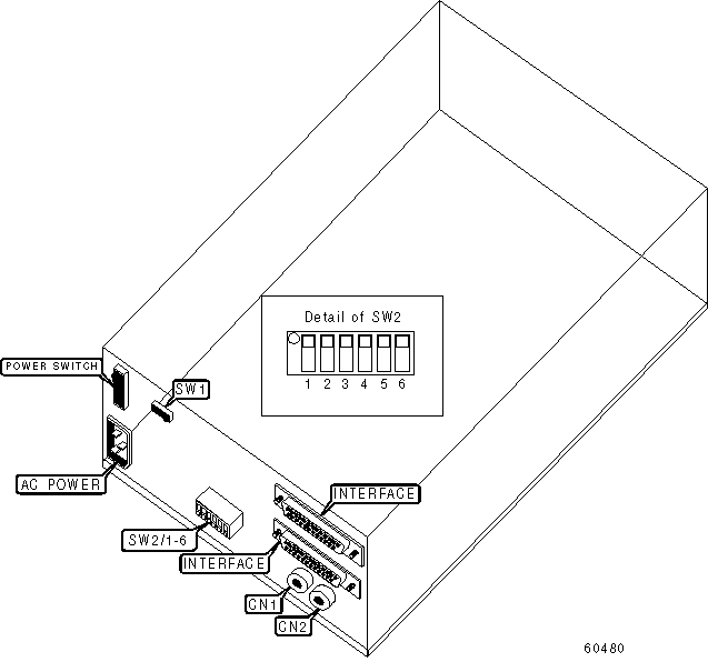
View

Top

CONNECTIONS

Function

Label

Function

Label

Audio line out - right channel

CN1

Audio line out - left channel

CN2

USER CONFIGURABLE SETTINGS

Setting

Label

Position

 

120V

SW1

Left

 

220-240V

SW1

Right

 

Termination enabled

SW2/1

On

 

Termination disabled

SW2/1

Off

 

Parity check disabled

SW2/2

Off

 

Parity check enabled

SW2/2

On

»

Factory configured - do not alter

SW2/3

On

SCSI ID NUMBER SELECT

Drive ID

SW2/4

SW2/5

SW2/6

0

Off

Off

Off

1

Off

Off

On

2

Off

On

Off

3

Off

On

On

4

On

Off

Off

5

On

Off

On

6

On

On

Off

7

On

On

On